
Ορισμός καλής εξυπηρέτησης πελατών, βέλτιστες πρακτικές και παραδείγματα
Μάθετε τον ορισμό, τις συμβουλές, τα οφέλη και πραγματικά παραδείγματα καλής εξυπηρέτησης πελατών για να αυξήσετε την πιστότητα και να δημιουργήσετε εξαιρετικές...

Μάθετε πώς να δημιουργείτε αποτελεσματικές διαδικασίες εξυπηρέτησης πελατών με 5 βήματα: ορίστε στόχους, καθορίστε ρόλους, χαρτογραφήστε το ταξίδι του πελάτη, επιλέξτε εργαλεία και εφαρμόστε κύκλους ανατροφοδότησης. Αυτά τα βήματα βελτιώνουν την εκπαίδευση, την παραγωγικότητα, τον αυτοματισμό και την ικανοποίηση των εργαζομένων.
Το κλειδί για τη διατήρηση υψηλού επιπέδου εξυπηρέτησης πελατών είναι μια λεπτομερής διαδικασία που μπορεί να ακολουθήσει η ομάδα σας. Σε άλλους κλάδους, όπως η αεροπορία ή η ιατρική, οι επαγγελματίες ακολουθούν κανόνες και διαδικασίες πριν πετάξουν ένα αεροπλάνο ή πραγματοποιήσουν μια ιατρική πράξη. Το ίδιο πλαίσιο ισχύει και για τη διαχείριση μιας υψηλών επιδόσεων ομάδας εξυπηρέτησης πελατών.
Σε αυτό το άρθρο, θα μάθετε τι είναι οι διαδικασίες εξυπηρέτησης πελατών, τα οφέλη τους και γιατί είναι απαραίτητες για την παροχή εξαιρετικής εξυπηρέτησης. Θα καλύψουμε 5 πρακτικά βήματα για να δημιουργήσετε αποτελεσματικές διαδικασίες, πώς να αποφύγετε συχνά λάθη και θα αναλύσουμε πραγματικά παραδείγματα SOP και διαγραμμάτων ροής για να σας εμπνεύσουμε.
Απλά, οι διαδικασίες εξυπηρέτησης πελατών παρέχουν στην ομάδα σας έναν αξιόπιστο οδηγό λήψης αποφάσεων. Σκεφτείτε τις ως πρότυπα που περιγράφουν τις δραστηριότητες για τη διαχείριση ενός αιτήματος από την αρχική ερώτηση έως την επίλυση, ορίζοντας παράλληλα τι σημαίνει για εσάς ποιοτική εμπειρία πελάτη.
Φανταστείτε να αντιμετωπίζετε το ίδιο πρόβλημα δύο φορές. Την πρώτη φορά λαμβάνετε γρήγορη απάντηση και άμεσα κλιμακώνεστε σε ανώτερο εκπρόσωπο ή σας προσφέρουν έκπτωση. Τη δεύτερη φορά, μεταφέρεστε από πράκτορα σε πράκτορα χωρίς βοήθεια και αναρωτιέστε γιατί ήταν τόσο διαφορετική και εύκολη η πρώτη φορά. Αυτό συμβαίνει όταν μια εταιρεία δεν έχει διαδικασίες και κάθε πράκτορας παίρνει αυθαίρετες αποφάσεις.
Οι διαδικασίες δεν χρειάζεται να είναι αυστηρά σενάρια. Σκοπός τους είναι να παραμένουν ευέλικτες και προσαρμοστικές, διατηρώντας το ίδιο επίπεδο φροντίδας καθώς η επιχείρησή σας μεγαλώνει. Γι’ αυτό τα διαγράμματα ροής και οι SOP είναι οι πιο δημοφιλείς τρόποι απεικόνισης των διαδικασιών.
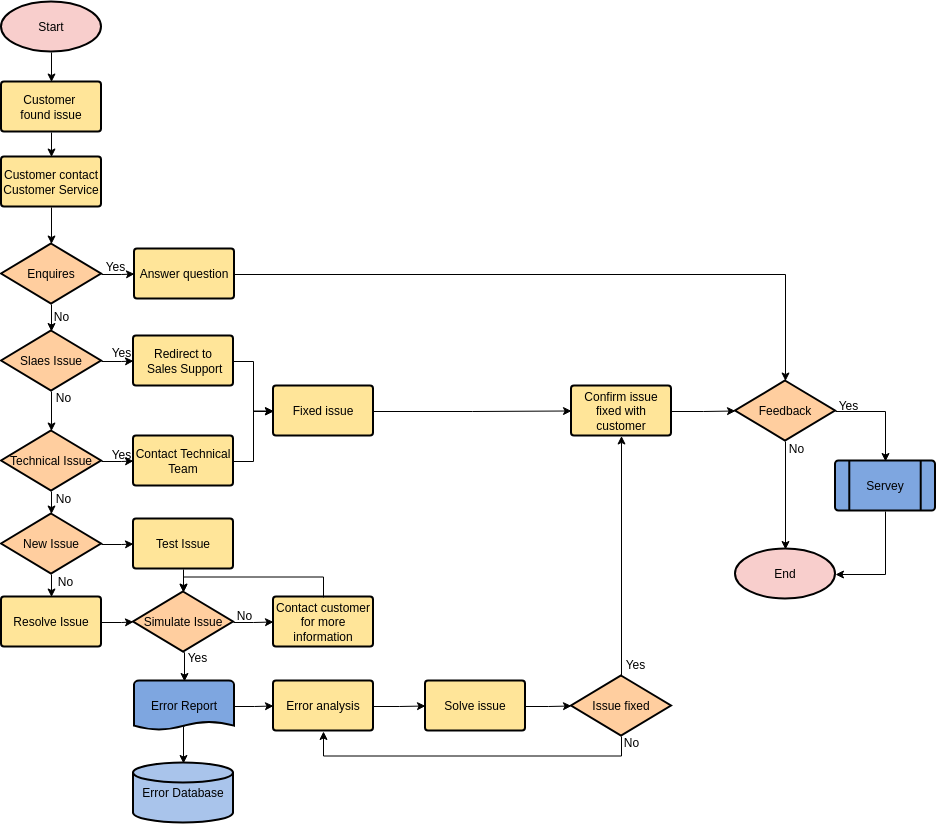
Παρακάτω φαίνεται ένα βασικό διάγραμμα ροής εξυπηρέτησης πελατών που περιγράφει το ταξίδι από την πρώτη επαφή έως την επίλυση του αιτήματος:

Τα διαγράμματα ροής διευκολύνουν τη λήψη αποφάσεων, συμπυκνώνοντας πολύπλοκες διαδικασίες σε εύκολα κατανοητά, εφαρμόσιμα βήματα. Για παράδειγμα, με ένα διάγραμμα ροής κλιμάκωσης, κάθε πράκτορας ξέρει σε ποιον, πώς και πότε να μεταβιβάσει ένα αίτημα. Οι SOP είναι σε βάθος δομημένα έγγραφα που περιγράφουν τις διαδικασίες. Σκεφτείτε τα διαγράμματα ροής ως οπτική σύνοψη των πιο εκτενών SOP.
Μόνο εσείς και η ομάδα σας ξέρετε τις ακριβείς διαδικασίες σας, αλλά όλοι καταλαβαίνουν αν δεν υπάρχουν. Η εμπειρία που προσφέρει η ομάδα εξυπηρέτησης πελατών σας είναι η στιγμή της αλήθειας. Η ομάδα σας αποτελείται από ανθρώπους που θα έχουν καλές και κακές μέρες, και αυτοί οι κανόνες διασφαλίζουν ότι μπορούν να παίρνουν γρήγορες και συνεπείς αποφάσεις ακόμα και σε δύσκολες μέρες.
Μια τυποποιημένη διαδικασία εξυπηρέτησης θέτει προσδοκίες και δείχνει ότι δεσμεύεστε στη δημιουργία μιας κουλτούρας με επίκεντρο τον πελάτη. Στο τέλος της ημέρας, οι διαδικασίες έχουν να κάνουν με τη συνεπή παροχή θετικών εμπειριών και την επιστροφή των πελατών. Με 3 στους 5 πελάτες να εγκαταλείπουν μάρκες λόγω κακών εμπειριών, οι αποτελεσματικές διαδικασίες είναι κρίσιμες για την ενίσχυση της αφοσίωσης.
Αυτά είναι τα βασικά οφέλη από την καθιέρωση διαδικασιών εξυπηρέτησης πελατών:
Είτε βελτιώνετε υπάρχουσες διαδικασίες, είτε τις καταγράφετε είτε ξεκινάτε από την αρχή, αυτά τα πέντε βήματα αποτελούν γερή βάση για κάθε ομάδα εξυπηρέτησης πελατών. Τα βήματα αυτά θα σας βοηθήσουν να κατανοήσετε την τρέχουσα κατάσταση, να σχεδιάσετε αλλαγές και να διασφαλίσετε τη συνεχή βελτίωση. Τα επιλέξαμε βάσει της δικής μας εμπειρίας στη διαμόρφωση αποτελεσματικών διαδικασιών, αλλά και της εμπειρίας των πελατών μας.

Όλα ξεκινούν από τον πελατοκεντρισμό. Το ακούτε παντού, αλλά πραγματικά λειτουργεί. Όταν εστιάζετε στους πελάτες, όλα τα υπόλοιπα μπαίνουν σε τάξη. Βάση όλων πρέπει να είναι οι ανάγκες και οι προσδοκίες των πελατών, ώστε να ορίσετε βασικά KPI και τις καλύτερες διαδικασίες για να τα πετύχετε, οδηγώντας σε εξαιρετική εξυπηρέτηση.
Πρώτα όμως, δεν μπορείτε να αλλάξετε ό,τι δεν κατανοείτε. Αναλύστε τις τρέχουσες διαδικασίες σας. Ακόμη κι αν δεν είναι καταγεγραμμένες αλλά συμφωνημένες προφορικά, η εξυπηρέτησή σας ήδη λειτουργεί σύμφωνα με άγραφους κανόνες και ροές. Μπορεί να διαπιστώσετε ότι λειτουργούν καλά, αλλά αξίζει να τα γράψετε για να προσφέρετε μια συνεπή εμπειρία και να μειώσετε τον χρόνο εκπαίδευσης.
Για να αξιολογήσετε τις υπάρχουσες διαδικασίες, ρωτήστε:
Όταν εντοπίσετε ελλείψεις, σκεφτείτε τι είδους εμπειρία θέλετε να έχουν οι πελάτες σας. Θα εξετάσουμε τη χαρτογράφηση του ταξιδιού του πελάτη στο επόμενο βήμα, αλλά πολλές φορές η ερώτηση προς τον ίδιο τον πελάτη είναι το καλύτερο που μπορείτε να κάνετε. Μην ξεχνάτε να συλλέγετε και την άποψη των εργαζομένων. Η οπτική τους μπορεί να αποκαλύψει εσωτερικά προβλήματα ή να σας βοηθήσει να κατανοήσετε τους πελάτες σας.
Όποιο κι αν είναι το μέγεθος της ομάδας σας, πιθανόν να έχετε ορίσει ρόλους και διαδικασίες, έστω και άγραφες. Η βελτίωση των διαδικασιών απαιτεί όχι μόνο την ανάθεση ρόλων, αλλά και την αποτελεσματική διαχείρισή τους.
Κάποιος θα πρέπει να συντάξει τις διαδικασίες, να φροντίσει για την εκπαίδευση και να παρακολουθεί την πρόοδο. Επιπλέον, κάποιες διαδικασίες, όπως η κλιμάκωση, ορίζουν σαφώς ρόλους ανώτερων και νεότερων μελών, βοηθώντας στη δομή των τμημάτων. Τέλος, καλό είναι να συμπεριλαμβάνεται το όνομα του υπεύθυνου προσώπου για τυχόν ερωτήσεις.
Αν δυσκολεύεστε να βασίσετε τα επιθυμητά αποτελέσματα αλληλεπίδρασης, δοκιμάστε να δημιουργήσετε χάρτη ταξιδιού πελάτη. Πρόκειται για οπτική αναπαράσταση της επίτευξης των στόχων τους, με όλα τα σημεία επαφής, τα κίνητρα και τις ανάγκες σε κάθε στάδιο, παρέχοντας σημείο αναφοράς για τη διαμόρφωση των αλληλεπιδράσεων.
Με τις προσδοκίες των πελατών να αυξάνονται, το καλύτερο είναι να τους γνωρίζετε τόσο καλά που να λύνει τα προβλήματά τους πριν τα αντιληφθούν. Για παράδειγμα, συχνές και εύκολες ερωτήσεις δείχνουν έλλειψη επιλογών αυτοεξυπηρέτησης ή δυσκολία πρόσβασης, οδηγώντας σας σε βελτιώσεις.
Ο καλύτερος τρόπος για εξοικονόμηση χρόνου σε πελάτες και εργαζόμενους είναι η επένδυση σε επιλογές αυτοεξυπηρέτησης, όπως βάσεις γνώσης. Μάλιστα, μια έρευνα δείχνει ότι 8 στους 10 πελάτες ζητούν περισσότερες επιλογές αυτοεξυπηρέτησης μέσω portal πελατών:

Έτσι, οι πράκτορες παραπέμπουν σε άρθρα αυτοβοήθειας αντί να ξοδεύουν χρόνο βήμα-βήμα με τον πελάτη. Άλλο σημαντικό εργαλείο αυτοεξυπηρέτησης είναι τα chatbots, που προσφέρουν ανθρώπινη υποστήριξη 24/7, παραπέμποντας συχνά σε γρήγορες λύσεις αυτοεξυπηρέτησης ταχύτερα από τους ανθρώπους.
Μπορεί να έχετε άριστη διαδικασία υποστήριξης αλλά να δυσκολεύεστε να την ενοποιήσετε σε όλα τα κανάλια. Ένας από τους κυριότερους λόγους να θεσπίσετε διαδικασίες είναι η αποφυγή σιλό πληροφορίας και οι πολλές μεταφορές μεταξύ τμημάτων. Ελάχιστοι πελάτες αντέχουν να μεταφέρονται από πράκτορα σε πράκτορα ή να επαναλαμβάνουν τα ίδια.
Ένα καλό λογισμικό έκδοσης εισιτηρίων omnichannel επιτρέπει στις ομάδες σας να ενημερώνονται και να μοιράζονται πληροφορίες εύκολα διατμηματικά και διακαναλικά, με δυνατότητα συνεργασίας και ευθύνης.
Η καθιέρωση διαδικασιών δεν είναι εφάπαξ ενέργεια. Οι πελάτες και η επιχείρηση εξελίσσονται, επαναπροσδιορίζοντας τι σημαίνει καλή εξυπηρέτηση. Γι’ αυτό είναι κρίσιμο να εφαρμόσετε κύκλο ανατροφοδότησης: όχι μόνο να συλλέγετε και να αναλύετε feedback, αλλά και να αναλαμβάνετε δράση, δημιουργώντας έτσι έναν ατέρμονο κύκλο. Έτσι προλαβαίνετε ελλείψεις πριν μετατραπούν σε προβλήματα.
Με τη γνώση των διαδικασιών και τη συμβολή συναδέλφων, KPI και ίσως πελατών, ξεκινήστε να τα καταγράφετε. Θέστε εφαρμόσιμους στόχους και ευθύνες ώστε να διατηρήσετε τη δέσμευση στις νέες διαδικασίες. Περιγράψτε κάθε βήμα και καταγράψτε τα απαραίτητα εργαλεία και πληροφορίες.
Ορισμένες επιλογές κατά τη διαδρομή μπορούν να αποβούν επιζήμιες για τη λειτουργία των διαδικασιών σας. Ακολουθούν πρακτικά σημεία που πρέπει πάντα να λαμβάνετε υπόψη σας κατά τις αλλαγές.
Η θέσπιση διαδικασιών από νωρίς γίνεται ακόμα πιο πολύτιμη μελλοντικά. Σκεφτείτε πόσο χρόνο εξοικονομείτε δίνοντας στους νέους εργαζόμενους ένα σαφές εγχειρίδιο αντί να επαναλαμβάνετε τα ίδια. Μην ξεχνάτε όμως να επικοινωνείτε κάθε αλλαγή διαδικασίας και να εκπαιδεύετε και το υπάρχον προσωπικό. Οι διαδικασίες εξυπηρετούν τον σκοπό τους μόνο αν όλοι τις ακολουθούν.
Οι διαδικασίες υποστήριξης πρέπει να είναι απλές και επαναλήψιμες. Γι’ αυτό συχνά λειτουργούν με λογική if-then, ακριβώς όπως μια μηχανή. Για παράδειγμα, μπορεί να ορίζετε ότι αν σας επικοινωνήσει εταιρικός πελάτης, το αίτημα απαντάται άμεσα. Η χρήση αυτοματισμών και SLA αυξάνει την αποδοτικότητα και μειώνει τα ανθρώπινα λάθη, εξοικονομώντας χρόνο και χρήμα.
Με το LiveAgent, μειώνετε τις επαναλαμβανόμενες εργασίες. Οι κανόνες αυτοματισμού είναι ευέλικτα και ισχυρά εργαλεία που μπορούν να καλύψουν τις περισσότερες διαδικασίες σας. Οι εκπρόσωποι δεν θα χάνουν χρόνο με ετικέτες ή κατανομή εισιτηρίων – όλα γίνονται αυτόματα.

Οι κανόνες δεν έχουν αξία αν οι πράκτορες ψάχνουν στοιχεία ή τα τμήματα δημιουργούν σιλό πληροφοριών. Οι πελάτες απεχθάνονται να επαναλαμβάνουν τα ίδια στοιχεία σε πολλούς εκπροσώπους – δείχνει ότι δεν τους γνωρίζετε ή δεν νοιάζεστε να το κάνετε.
Από την άλλη, οι πελάτες ευχαρίστως παραχωρούν προσωπικά δεδομένα αν αυτό σημαίνει πιο προσωποποιημένη και απλή εξυπηρέτηση. Το 80% των καταναλωτών θα μοιραστεί δεδομένα για προσφορές ή εκπτώσεις. Επενδύστε λοιπόν σε λογισμικό που μετατρέπει την κεντρικοποίηση των δεδομένων σε καθημερινή συνήθεια.
Η βελτίωση των KPI είναι θετική, αλλά χωρίς άμεση εικόνα των εμπειριών των πελατών, μαντεύετε τι λειτουργεί και γιατί. Το feedback πρέπει να είναι μέρος κάθε αλληλεπίδρασης. Μπορείτε να δημιουργήσετε νέο SOP για τη λήψη feedback, αλλά είναι και αυτό κάτι εύκολα αυτοματοποιήσιμο. Με εργαλεία όπως η ενσωμάτωση Nicereply του LiveAgent, κάθε επίλυση εισιτηρίου συνοδεύεται αυτόματα από αίτημα αξιολόγησης.
Οι ομάδες εξυπηρέτησης και πωλήσεων επικοινωνούν άμεσα με πελάτες. Η διαμοίραση της πληροφορίας που συλλέγουν με άλλα τμήματα είναι κρίσιμη για την επιτυχία. Οι ιδέες τους είναι πολύτιμες για marketing και ανάπτυξη, ενώ και η εξυπηρέτηση δεν μπορεί να λειτουργήσει σωστά χωρίς να γνωρίζει τις δραστηριότητες των άλλων τμημάτων.
Η συνέπεια είναι το συχνότερο πρόβλημα, παρόλο που οι διαδικασίες τίθενται για αυτόν ακριβώς τον λόγο. Αν πιστεύετε ότι οι διαδικασίες σας οδηγούν στην επιτυχία αλλά δεν ακολουθούνται, βεβαιωθείτε ότι οι πράκτορες είναι κατάλληλα εκπαιδευμένοι και υπόλογοι. Ακούστε το feedback τους για να εντοπίσετε πιθανές ρίζες του προβλήματος.
Η αγνόηση της ανατροφοδότησης μπορεί να κοστίσει ακριβά σε κάθε επιχειρηματική προσπάθεια, και οι διαδικασίες εξυπηρέτησης δεν αποτελούν εξαίρεση. Αν θέσετε νέες διαδικασίες και ξαφνικά πολλοί πελάτες παραπονιούνται για συνεχείς μεταφορές, ίσως ήρθε η ώρα για αναθεώρηση. Μπορεί να δημιουργήσατε περιττό βήμα ή σιλό πληροφορίας.
Η μη αξιοποίηση της τεχνολογίας κοστίζει χρήματα και πόρους καθημερινά. Οι πάροχοι λογισμικού help desk έχουν ήδη προβλέψει τις διαδικασίες σας, αναπτύσσοντας κανόνες, αυτοματισμούς και δυνατότητες συνεργασίας. Προσοχή όμως στη μηχανική εισαγωγή και μη παρακολούθηση της τεχνολογίας, που οδηγεί σε κακή εξυπηρέτηση και δυσαρεστημένους πελάτες.
Οι αργοί χρόνοι απόκρισης πιθανόν δείχνουν περιττά ή ελλιπή βήματα στη διαδικασία. Η έλλειψη βημάτων οδηγεί σε αναποφάσιστους πράκτορες, ενώ τα περιττά βήματα καθυστερούν το σύνολο.
Η μη ολοκλήρωση του κύκλου. Οι διαδικασίες πρέπει να αναθεωρούνται συνεχώς. Κάθε προσαρμογή οδηγεί σε νέο κύκλο ανάλυσης. Ενσωματώστε feedback loops από πελάτες και εργαζόμενους και μετρήστε πάντα τα KPI σας.
Η αύξηση θετικών αξιολογήσεων και η χαλάρωση του προσωπικού είναι ο τελικός στόχος, αλλά χωρίς αξιόπιστη μέτρηση δεν γνωρίζετε το μέγεθος της επιτυχίας. Ο καθορισμός μετρήσιμων στόχων επιτρέπει στους πράκτορες να βλέπουν και να γιορτάζουν την πρόοδο.
Αυτοί οι βασικοί δείκτες απόδοσης (KPI) θα σας βοηθήσουν να μετρήσετε την αποτελεσματικότητα των διαδικασιών σας:
Μέσος χρόνος επίλυσης (TTR): Ο καλύτερος δείκτης αποδοτικότητας. Με τόσα πολλά στάδια, ένα αίτημα μπορεί εύκολα να κολλήσει. Αν οι διαδικασίες είναι σωστές, οι πελάτες κινούνται ομαλά στα σημεία επαφής και επιτυγχάνουν εγκαίρως τους στόχους τους.
Μέσος χρόνος απόκρισης (ART): Αν οι εργαζόμενοι ψάχνουν το επόμενο βήμα ή συμβουλεύονται άλλους, ο χρόνος απόκρισης αυξάνεται. Η μείωσή του δείχνει ομαλότερη λειτουργία της εξυπηρέτησής σας.
Δείκτης ικανοποίησης πελατών (CSAT): Μετρά τη συνολική ικανοποίηση. Οι πελάτες έχουν υψηλές απαιτήσεις σε επαγγελματισμό και ταχύτητα και η ικανότητά σας να ανταποκρίνεστε αντανακλάται σε αυτόν τον δείκτη.

Άλλοι δείκτες, όπως Customer effort score (CES), Net promoter score (NPS) ή ποσοστό αποχωρήσεων, επίσης βελτιώνονται. Με καλύτερους χρόνους απόκρισης και επίλυσης, οι πελάτες νιώθουν πιο σημαντικοί και αφοσιωμένοι στο brand σας. Θέστε ρεαλιστικούς στόχους και ευθύνες, αλλά αποφύγετε την περιττή πίεση στους πράκτορες.
Οι διαδικασίες καθοδηγούν την ομάδα σας στη λήψη αποφάσεων. Λειτουργούν ως πρότυπα για τη διαχείριση αιτημάτων από την αρχή έως το τέλος. Ακολουθούν μερικές μελέτες περίπτωσης εταιρειών που εφάρμοσαν διαδικασίες και τα οφέλη που αποκόμισαν.
Η Namecheap, κορυφαία εταιρεία καταχώρησης domain και φιλοξενίας ιστοσελίδων, αντιμετώπιζε προκλήσεις με μεγάλο όγκο αιτημάτων. Εφάρμοσε σαφείς διαδικασίες κλιμάκωσης για καλύτερη διαχείριση.
Με τον καθορισμό επιπέδων υπηρεσίας και δεξιοτήτων, διασφάλισε ότι τα αιτήματα κατηγοριοποιούνται και προωθούνται στις κατάλληλες ομάδες, μειώνοντας τις άσκοπες κλιμακώσεις και συντομεύοντας τον χρόνο επίλυσης περίπλοκων θεμάτων.
Το Texas Tech University αντιμετώπιζε δυσκολίες στη διαχείριση πολλών αιτημάτων από φοιτητές και προσωπικό. Δημιούργησε SOP για διαφορετικά σενάρια, όπως τεχνικά θέματα, διοικητικές ερωτήσεις και επείγουσες καταστάσεις.
Αυτά τα SOP παρείχαν σαφή βήματα για κλιμάκωση, επικοινωνία μεταξύ τμημάτων και γρήγορη επίλυση, βελτιώνοντας την εσωτερική επικοινωνία και συντονισμό.
Η Airbnb χρησιμοποιεί εξατομικευμένες διαδικασίες για τη βελτίωση της εμπειρίας. Διαθέτει SOP για συνηθισμένα θέματα, όπως προβλήματα κρατήσεων, θέματα ασφάλειας και διαφωνίες φιλοξενουμένων-οικοδεσποτών.
Αυτά τα SOP καθοδηγούν τους πράκτορες βήμα προς βήμα, από την πρώτη επικοινωνία έως την επίλυση, εξασφαλίζοντας συνεπείς και εξατομικευμένες απαντήσεις. Αυτό βελτίωσε τους χρόνους επίλυσης και ενίσχυσε την εμπιστοσύνη παρέχοντας αξιόπιστη υποστήριξη.
Το μέλλον εστιάζει στην παροχή σταθερά εξαιρετικών εμπειριών και η τεχνητή νοημοσύνη είναι μπροστά. Έχουμε ήδη μιλήσει για αυτοματισμούς που ακολουθούν διαδικασίες – η ΤΝ θα αναλάβει επαναλαμβανόμενα διαδικαστικά καθήκοντα, απελευθερώνοντας τους πράκτορες για σύνθετα ανθρώπινα ζητήματα.
Τα AI chatbots μπορούν να προγραμματιστούν να ακολουθούν τις διαδικασίες σας, λειτουργώντας ως προκαταρτισμένοι πράκτορες. Αν χρειάζεται κλιμάκωση, τα chatbots συνδέουν επιτυχώς τον πελάτη με τον κατάλληλο πράκτορα και τμήμα.
Τα chatbots και οι ψηφιακοί βοηθοί θα βοηθήσουν και στα σιλό πληροφορίας: συλλέγοντας δεδομένα συνομιλιών, παρέχουν προτάσεις, insights και σύνοψη ιστορικού. Μπορείτε να τα προσθέσετε εύκολα στην ιστοσελίδα σας με επιλογές no-code όπως το URLsLab bot.
Οι πελάτες σήμερα κινούνται άνετα ανάμεσα σε κανάλια, οπότε η παρουσία παντού αποδίδει. Η παροχή όμως σταθερά θετικών εμπειριών σε όλα τα κανάλια είναι άλλη ιστορία. Το λογισμικό εξυπηρέτησης omnichannel σας βοηθά να ανταποκρίνεστε στη ζήτηση, ενοποιώντας διαδικασίες και εμπειρίες σε μία πλατφόρμα. Χαρακτηριστικά όπως το υβριδικό σύστημα ροής εισιτηρίων σας επιτρέπουν να παρακολουθείτε το ταξίδι του πελάτη σε διαφορετικά κανάλια σε ένα μόνο αίτημα, διευκολύνοντας την κοινοποίηση και τη συνεργασία.
Να θυμάστε ότι μόνο η ομάδα σας γνωρίζει ακριβώς τις διαδικασίες σας, αλλά όλοι θα καταλάβουν αν δεν έχετε. Οι αποτελεσματικές διαδικασίες εξυπηρέτησης θα σας βοηθήσουν να προσφέρετε εξαιρετικές εμπειρίες πελατών και να τους μετατρέψετε σε πιστούς πελάτες. Γι’ αυτό η επένδυση σε διαδικασίες εξυπηρέτησης και υποστήριξης είναι κρίσιμη.
Το δυσκολότερο κομμάτι είναι η διασφάλιση συνέπειας μεταξύ καναλιών και τμημάτων. Ένα καλό λογισμικό εξυπηρέτησης διευκολύνει πολύ τη συνεργασία, τη διαμοίραση πληροφοριών, τον αυτοματισμό και την παρακολούθηση του ταξιδιού του πελάτη σε ένα dashboard, διασφαλίζοντας συνεπή εμπειρία. Δοκιμάστε δωρεάν για 30 ημέρες το λογισμικό εξυπηρέτησης πελατών του LiveAgent!
Αυτοματοποιήστε και πετύχετε τους στόχους KPI με το λογισμικό εξυπηρέτησης πελατών του LiveAgent! Διαχειριστείτε διαδικασίες εξυπηρέτησης πελατών, αυτοματοποιήστε και πετύχετε τους στόχους σας με το λογισμικό εξυπηρέτησης πελατών του LiveAgent!

Μάθετε τον ορισμό, τις συμβουλές, τα οφέλη και πραγματικά παραδείγματα καλής εξυπηρέτησης πελατών για να αυξήσετε την πιστότητα και να δημιουργήσετε εξαιρετικές...

Βελτιώστε την εξυπηρέτηση πελατών με τη διεξοδική λίστα ελέγχου μας που καλύπτει τη δημιουργία πολιτικής, τη διαφάνεια, τη συνέπεια, την ανταπόκριση, την ολοκλή...

Αυτό το άρθρο καλύπτει τα βασικά στοιχεία της εξυπηρέτησης πελατών, τονίζοντας τη σημασία της για τις επιχειρήσεις, τον αντίκτυπο της κακής εξυπηρέτησης και τις...
Συγκατάθεση για Cookies
Χρησιμοποιούμε cookies για να βελτιώσουμε την πλοήγησή σας και να αναλύσουμε την επισκεψιμότητά μας. See our privacy policy.